精选
合同模板
婚姻家庭
抚养权变更
离婚协议
婚前/内财产
买卖合同
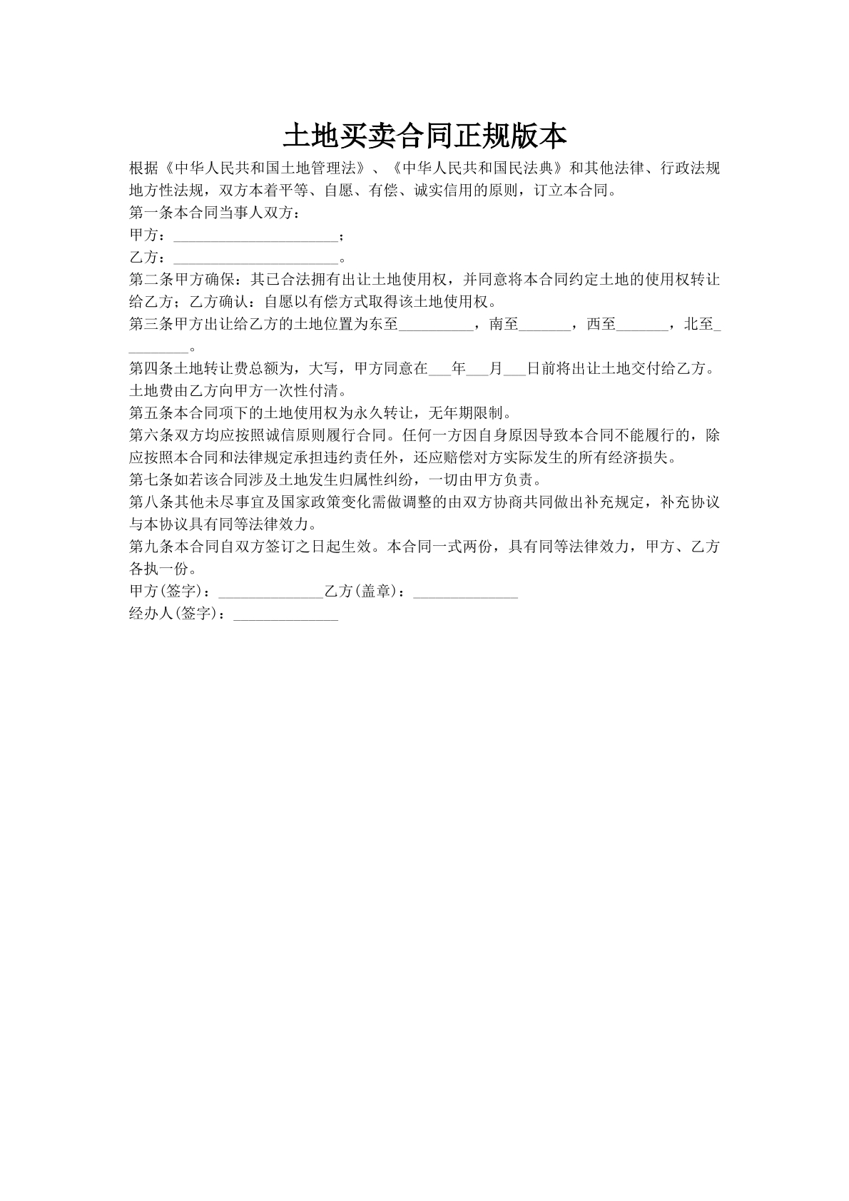
房屋买卖
车辆买卖
商品买卖
房屋合同
房屋租赁
房屋买卖
房屋装修
劳动劳务
劳动合同
离职协议
劳务派遣
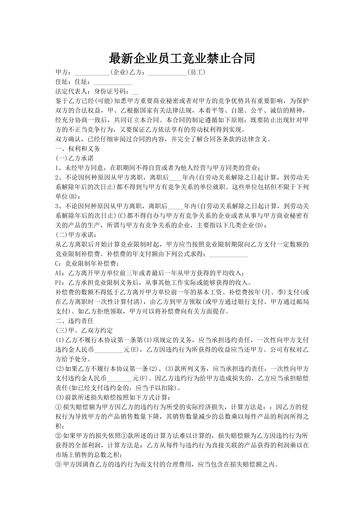
竞业协议
借用合同
物品借用
场地借用
借贷担保
借款(个人)
抵押(企业)
借款(企业)
抵押(个人)
公司经营
合作经营
股东协议
股权转让
建设工程
工程合同
分包合同
工程款
购销协议
货物买卖
分期付款
退货退款
知识产权
商标转让
著作权
服务合同
委托服务
技术服务
技术转让
合作经营
品牌加盟
项目合作
合同生成
合同审查
智能咨询
司法系统
会员VIP
会员合同模板免费下载
全站可下载
定期更新模板
专属会员标识
合同生成
合同审查
法律意见书
注册
登录
AI工具
智能咨询
合同生成
合同审查
会员
购买会员享受更多权益
全站合同模板随心选
|
赠送多项AI功能权益
立即购买
客服
扫码咨询客服
客服在线时间:
9:00-18:00
服务号
关注好佳服务号
我的
海量合同模版
AI助您高效办公
搜模板
AI合同生成
合同审查
搜索
热门搜索:
抚养权变更
离婚协议
婚前/内财产
车辆买卖
房屋装修
特色服务
智能咨询
快速AI在线咨询
合同模板库
各种各样丰富合同
合同律师服务
解答各类疑难问题
协议代写
定制各种协议
打官司委托
专业靠谱的好律师
我的合同
一键查看我的合同
精选合同推荐
婚姻家庭
更多
婚前协议204条
婚姻家庭
|
#婚前/内财产
已有10553人下载
家庭财产分割协议范本
婚姻家庭
|
#婚前/内财产
已有11243人下载
离婚协议书范文模板
婚姻家庭
|
#离婚协议
已有22596人下载
离婚协议书
婚姻家庭
|
#离婚协议
已有20114人下载
买卖合同
更多
农副产品订购合同(官方范本)
买卖合同
|
#商品买卖
已有25118人下载
蛋糕订购合同范本
买卖合同
|
#商品买卖
已有28685人下载
北京市粮油交易合同
买卖合同
|
#房屋买卖
已有23630人下载
兰州棉花定购合同
买卖合同
|
#商品买卖
已有10255人下载
房屋合同
更多
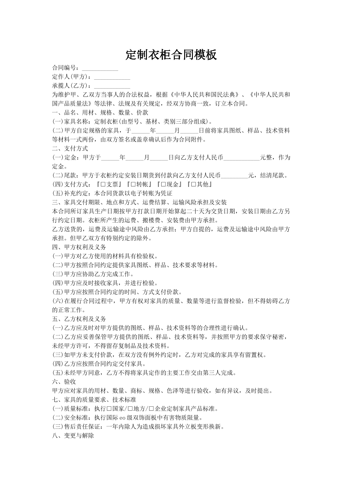
全屋定制家居合同(标准版)
房屋合同
|
#房屋装修
已有27168人下载
方圆装饰工程合同书
房屋合同
|
#房屋装修
已有20334人下载
大连市住宅室内装饰装修施工合同(官方范本)
房屋合同
|
#房屋装修
已有14892人下载
广东省室内装饰装修工程施工合同
房屋合同
|
#房屋装修
已有16427人下载
劳动劳务
更多
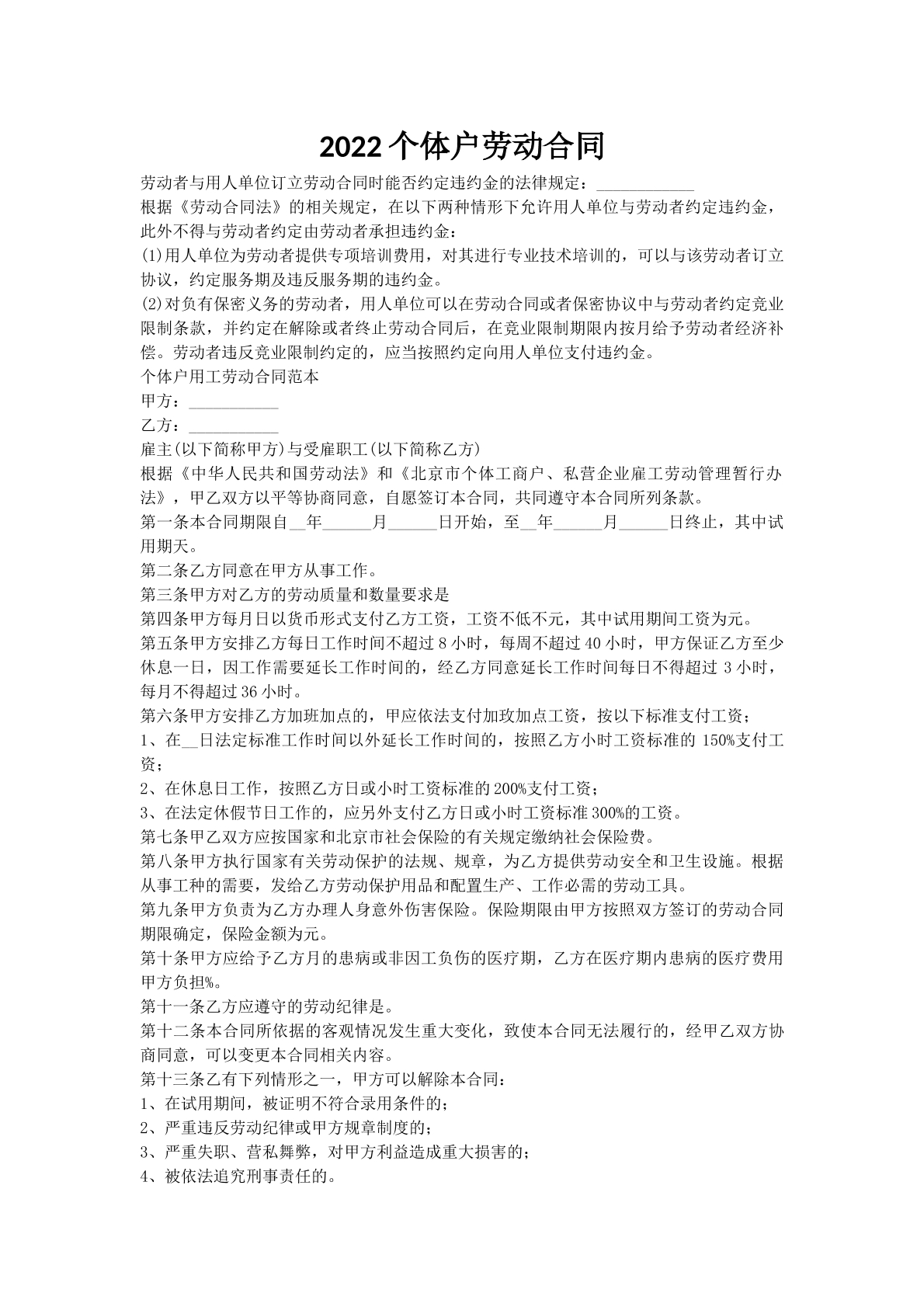
2022个体户劳动合同
劳动劳务
|
#劳动合同
已有22954人下载
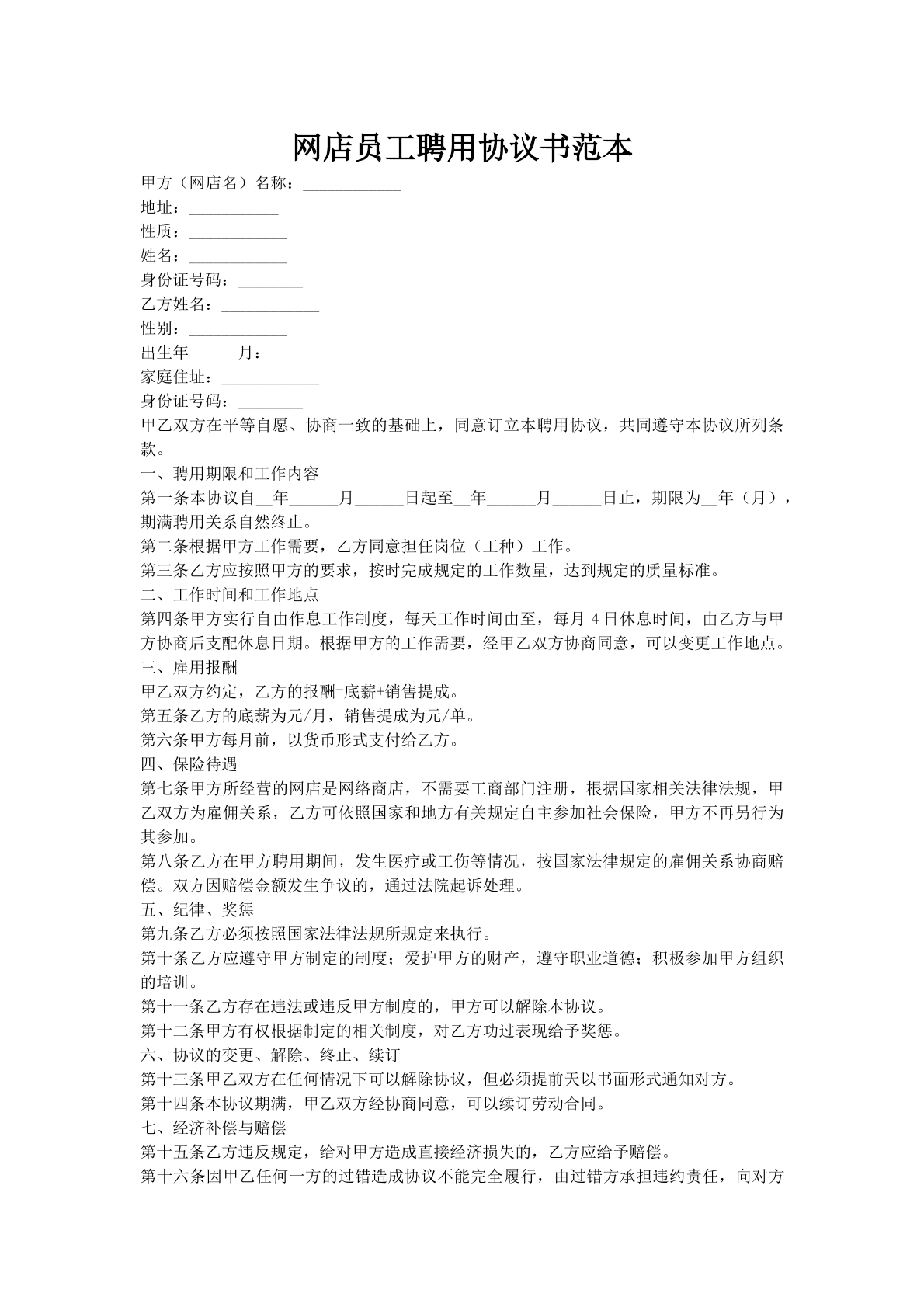
网店员工聘用协议书范本
劳动劳务
|
#劳动合同
已有26252人下载
餐饮服务员合同范本最新
劳动劳务
|
#劳动合同
已有10107人下载
出纳人员辞职申请书
劳动劳务
|
#离职协议
已有15318人下载
没找到合适的?立即联系律师
服务热线
工作时间:工作日9:00~18:00
联系电话:400-6030-452
关于我们
常见问题
用户协议
新手指南
会员协议
隐私政策
友情链接
法临网
北京体验网
成都好佳法律咨询服务有限公司
蜀ICP备2025152443号-3
地址:四川省成都市高新区软件园B8栋8层